Css 文本加粗
Css字体加粗一点点

Css如何让字体加粗 Html中文网

Html字体加粗用css设置文字粗体样式 Css布局html

Css字体 样式 C Xingm 博客园

在css里面如何实现字体加粗 Css基础教程 字体加粗

Css如何设置字体加粗 Html中文网


05 Css 给文本加样式 字体属性 Css 知乎

Js实现决策报表报表块鼠标所在单元格 行的样式 Finereport帮助文档 全面的报表使用教程和学习资料

Css去除粗体 去掉加粗样式图文实例教程 Divcss5

Css文字加粗font Weight 学无忧

Css如何设置字体加粗样式 Html中文网

Css如何让div内字体加粗 百度经验

关于markdown Here Css渲染的经验分享 让你的文章排版更优美 可读性更高 服务软件 什么值得买

Css 基础教程 033 Css 给文本字体加粗 你行网

B和strong两个加粗标签从seo优化角度使用哪个标签好些 Css布局html

Css为网页添加样式 01 俗人世界 Csdn博客 用内嵌式css制作一个如下图所示的页面 要求 1 第一行文本设置为红色 加粗字体 2

Div字体加粗 Css Div内文字粗体实现 Css布局html

用css 修复webkit 伪粗体问题 长天之云

Css样式 语法 添加方法 文本 字体 Osc 869quh0r的个人空间 Oschina

Q Tbn 3aand9gcsyl1i Iuj56crsd9p9g4nmpgqegao7ggdqca Usqp Cau

Div Css文字粗体字如何实现html文字粗体字体加粗如何设置 Divcss5

必看 一条谷歌黑科技 知乎

Css字体如何加粗 Html中文网

Html Css 5 4 文本标签 哔哩哔哩 つロ干杯 Bilibili

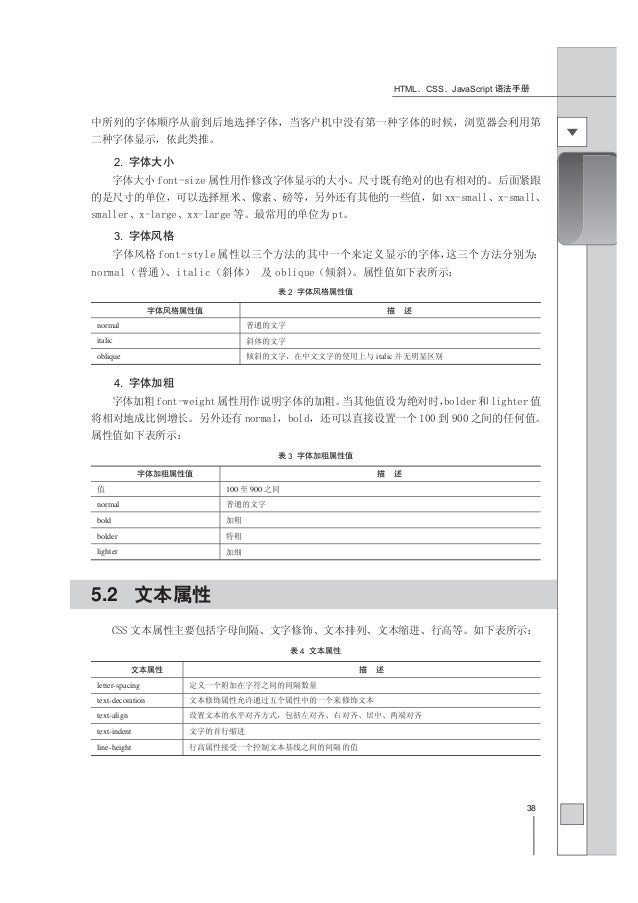
Html Css Javascript 语法手册

如何在dw中设置文字加粗 百度经验

Css如何让div内字体加粗 百度经验

繁星css3之旅 Css基本样式 Css文本字体 Multistars 博客园

Css Fonts 字体 菜鸟教程
Css 三种基础选择器 天空之外 Csdn博客

Css设置div对象盒子里部分文字加粗的实例介绍 网页制作 666脚本网

Css去除粗体 去掉加粗样式图文实例教程 Divcss5

Css去除粗体 去掉加粗样式图文实例教程 Divcss5
Css 文本编排相关的css属性设置 子谦0618 博客园

Css字体属性 定义文本的字体系列 大小 加粗 风格 如斜体 和变形

Css怎么设置字体加粗样式 知乎

Dw页面属性的对话框 外观

Css 加粗 Css Font Weight Divcss5

Css边框以及其他常用样式

It兄弟连html5教程css3揭秘css常见的样式属性和值1 字体

小程序样式课程 第21课 字体 Font Weight字体加粗 小程序css入门 前端样式教程 微信小程序中文网

Begin主题菜单 导航栏菜单 字体加粗加大 懿古今

Html中如何将字体加粗 知乎
Css 字体样式 字体系列 大小 加粗 风格 变形等 热备资讯

Html字体加粗如何设置 Css文字粗体字如何实现 Css布局html

Css样式表中字体加粗的属性是什么 百度经验

编程小白福音 019集 Css文本属性 知乎

Css如何让div内字体加粗 百度经验

Css怎么设置字体加粗样式 Html中文网

Div字体加粗 Css Div内文字粗体实现 Css布局html

Css文本样式 网页教程

Css如何让div内字体加粗 百度经验

Css去除粗体 去掉加粗样式图文实例教程 Divcss5

Css 加粗 Css Font Weight Divcss5

Html Css Css的常用标签总结 了解各个标签的作用 每日头条
Css基础 8css样式 字体 翟浩浩android专栏 Csdn博客 Css8号字体

Css样式表中字体加粗的属性是什么 百度经验

2 Css Psg小怪才 博客园
Css3学习笔记 5 Css文本样式上 Lauzyhou的笔记 Csdn博客 Css3设置文本样式笔记

Css如何让div内字体加粗 百度经验

Css字体斜体和加粗同时实现 Css布局html

Span字体加粗 Css Span内文字加粗 Css布局html

Js实现填报时对修改过的单元格进行标识 Finereport帮助文档 全面的报表使用教程和学习资料
Css样式表基础 二 Css字体 牛客博客

Css样式表中字体加粗的属性是什么 百度经验

Css Font文字 Divcss5

Css Fonts 字体 Css 教程 W3cschool

Css如何设置字体加粗 Html中文网

Html字体加粗 用css和两html粗体标签加粗方法 Css布局html

I Rwnrd 5tihhm

Div Css文字重叠如何解决 Divcss5

Css常见的文字属性 Web开发 亿速云

Dreamweaver字体怎么添加加粗 倾斜效果 Dreamweaver教程 技术经验 W3xue

在html中如何让一段文字的一部分内容加粗 百度经验

Css Font文字 Divcss5

Css相关 张鑫旭 鑫空间 鑫生活

中文版dreamweaver Cs6完全自学教程3 1 网页中的文本

Font文字 Css Font Css布局html

Css 文字加粗代码css加粗字体样式div Css字体粗体实现 Css布局html

Css 实现矩形四个边角加粗的方法 杨雨个人博客网站手机版

用golive实现css Div之一 蓝色理想

好程序员web前端学习路线分享css浮动 文档流篇 好程序员 51cto博客

Span文字加粗 Span盒子对象内字体加粗 Divcss5

Css怎么让字体加粗 Html中文网

Html字体加粗用css设置文字粗体样式 Css布局html

第二章网站开发基础之html教程 二 常用html标签 Style 常用于放置css样式代码的容器 内联元素 码农家园

Css 文本编排相关的css属性设置

Css去除粗体 去掉加粗样式图文实例教程 Divcss5

Egret Html5游戏开发指南第8章文本

05 Css 给文本加样式 字体属性 Css 知乎

Css 四周边框角加粗效果

Css字体斜体和加粗同时实现 Css布局html

Html字体加粗如何设置 Css文字粗体字如何实现 Css布局html

第3章文字与段落标记 3 3 粗体标记b Strong Html Css Javascript网页制作从入门到精通 努力网 Nli Cn

Html字体加粗 用css和两html粗体标签加粗方法 Css布局html

Web基础 3 Css样式 Xy小崽子 博客园

Css 字體 Design Code 設計密碼 痞客邦
Css样式 字体 Leemin Ios的博客 Csdn博客

A584xuh1imwrym

Css如何让字体加粗 Html中文网